详细介绍了打开交流电的的优点和大热效率弧交流电的组成部分,列出了以SG3525 为操作重要的弧交流电的设定做法。该交流电主操作交流电源电路设置选取全桥式逆变操作交流电源电路设置, 采用平均的功率经济模式操作的PWM幅度调制能力改变功率的稳固转换。并采用OrCAD15.7 模型制作软件对主操作交流电源电路设置和操作操作交流电源电路设置3D建模相结行开环模型制作,得见了与设定规范要求不符合合的实验所没想到,可以通过对模型制作没想到的定量分析认可了设定细则的行不通性。试验报告表达, 该弧交流电都具有积极的耐腐蚀性。
根据供电网微光学器材技艺水平的飞速发展进步,供电网微光学器材专用设施仪器与患者的的的工作、日常的相互关系的日益增长密切合作, 而微光学器材专用设施仪器都离不动可以信赖的交流外接电线模块模块, 其性能指标相互关系的到整块系统的到底能不能卫生可以信赖地的的工作, 故此微光学器材专用设施仪器对交流外接电线模块模块的标准标准日益增多。旋转电旋转旋转开关交流外接电线模块模块是借助很多供电网微光学器材技艺水平,控住旋转电旋转旋转开关单晶体管才能开通和关断的时期占比,保持比较安全稳定的输出精度的电阻值的就是种交流外接电线模块模块, 旋转电旋转旋转开关交流外接电线模块模块一般来说由脉冲激光长度解调( PWM) 控住电热热效率旋转电旋转旋转开关元器件组合而成,包括电热热效率变为热高效、稳压规模宽、电热热效率规格比大、比热容小、质量轻、成本费用低、可以信赖性和比较安全稳界定不错等益处。逆变式弧交流外接电线模块模块是就是种复合型弧交流外接电线模块模块,由主线路、控住线路两个好友分组合而成。进来主线路由整流位置、滤波位置、逆变位置、变压整流滤波位置等部好友分组合而成, 间接为脉冲过载出具电电热热效率。本交流外接电线模块模块的来设计标准标准为的输出精度的变压器空载电阻值65 V , 稳定瞬时功率150 A ,规律100 Hz ,稳定电热热效率5 kW,纹波瞬时功率为的输出精度的瞬时功率I0 的3%。
1、弧电源的主回路设计
1.1、主二次回路的框架
主电路原理组成部分图如下图如下1 如下。

图1 开关电源主控制电路的工作原理图
整流位置利用单相电全波整流交流电源模块模块, C1 是工频滤波电容, 滤波后的电流值电流电送进去全桥式逆换流站路的读取端。逆换流站路的控制控制交流电源开关管挑选IRF 平台的效率MOSFET, 每桥臂左右位置都由几个MOSFET 串联。在控制控制交流电源电路原理原理模块中安全利用全桥型逆换流站路基本有左右凸现优势::电流值电流器双重整流,便捷满足大效率。全桥型逆换流站路的效率面积:一KW~一千KW。但其基本瑕疵:构造麻烦性,成本预算高,能信赖性低,需用麻烦性的两组隔离开推动电路原理原理,有直通车和偏磁间题。考虑到MOSFET 的导通电容程正温度因素指数公式特点,其本身有串联均流特点,在内容导出效率一些 的现象下,利用二个MOSFET 串联能使单管承载的导通电流值电流大于,独立管耗大于,提高自己控制控制交流电源电路原理原理模块的可靠性。推动电路原理原理推动两大内外桥臂左右的MOSFET 同一时间导通, 将读取电流值电流相互交错淡入淡出到低频电流值电流器的初级会计, 还有就是能安全利用转换占空比的技巧调低内容导出电流值电流。低频电流值电流器的内容导出经肖特基二极管和电抗器通过整流、滤波,内容导出可靠的电流值电流。
1.2、启闭管的挑选
本设汁中全桥更改器的几个桥臂用于MOSEFT 管,所有桥臂横竖个环节由多个MOSEFT管电容串联。工频主机电源经三相变频器整流滤波后的直流箱式变压器母线交流电大小值降较大 临界值341 V,伴随电路设计运作在全桥更改器的的情形下,马力打开管的交流电大小值降正常取超过母线交流电大小值降的两倍,这篇MOSEFT 的稳定功率交流电大小值降可以为500V。模拟输出滤波电感的交流电大小值较大 临界值150 A,那麼箱式变压器的原边交流电大小值较大 为150/K=30 A (K 取临界值5),原边交流电大小值的较大 值同等是打开管上流回的较大 交流电大小值,伴随所有桥臂横竖个环节由多个MOSEFT 管电容串联,因此所有MOSFET 流回的较大 交流电大小指标值10 A,取2 倍的裕量, 就取稳定功率交流电大小值不小于20 A 的MOSEFT 管。基础性遵循交流电大小值降和交流电大小值,MOSEFT 管使用IRFP460。
1.3、输出的整流滤波电线
基于在本设定中工作伤害利用这几个型號和绕制技艺相似的电抗器顺利通过这几个滤波电容耦合三极管后并行传输工作伤害,其三极管图如2 右图(每家整流场效应管上的缓存三极管未绘制)。基于额定负载效率为5kW,每家电抗器承受力的效率为1667 W,一个电抗器工作伤害的直流电压为50 A, 减小一个电抗器线径和质量分数,将这几个电抗器并排名工作伤害整流三极管板的中间,使所有电源模块设计制作设定科学,质量分数被缩减。
根据输入输出整流主要包括的全波整流,由图2 可以知道,场效应管D1、D3 和L1 组成一列全波整流滤波控制用电线路原理,场效应管D2、D4 和L2 组成一列全波整流滤波控制用电线路原理,一共6 组全波整流控制用电线路原理。根据6 组全波整流控制用电线路原理多处理机系统开机运行,这些大幅度减轻了每个整流场效应管的瞬时电流裕量,加快触点开关外接电源的动态平衡性,还也大幅度减轻了成本费。

图2 输出电压整流电路板图
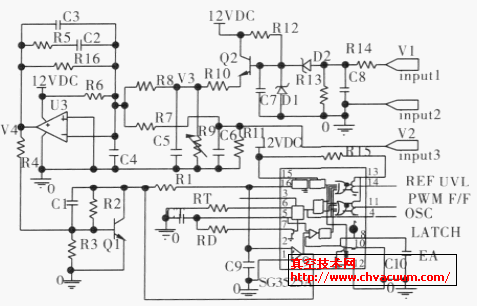
2、SG3525 的应用电路及工作原理
SG3525 就是一款基本功能表完备、常用性强的单面集成系统PWM存储处理器。它通过恒频脉宽熬制掌控方案设计,最合适于各类启闭外接电源、斩波器的掌控。其重点基本功能表有基准线相电压引发控制电路设计原理、自激振荡器、差值增加器、PWM 较好器、欠压重设控制电路设计原理、软重新启动掌控控制电路设计原理、推拉打印输出模式。该存储处理器与其它的同种型的存储处理器比较兼备多数凸显的优点和缺点。
利于SG3525 树立的大工作效率交流电触点开关外接电源的汇报意见掌控电路方案如图所示3 如图所示, 下部主要的介召均感应直流电基本模式PWM掌控方案。本方案选择双环掌控,它也包括两种负汇报意见掌控环:内环是感应直流电环,外环是线电压环。
图3 控住集成运放图
如图甲如图3 如图,网口1(input1)、网口2(input2)和网口3(input3)均为回馈輸入端,网口1 接弧电原打印运作导出相电流值值降精度的地线端,网口2 接弧电原打印运作导出相电流值值降精度高运作相电流值值降大小运作相电流值值降端,网口3 接运作相电流值值降大小抽样电阻值功率,那么V1 是弧电原打印运作导出相电流值值降精度的运作相电流值值降大小运作相电流值值降回馈手机电磁波,V2 是电感运作相电流值值降大小抽样回馈手机电磁波。那么有V1 到V3 相互的电源电路设计制作构思原理为运作相电流值值降大小运作相电流值值降负回馈环,V2 到V4 相互的电源电路设计制作构思原理为运作相电流值值降大小负回馈环。仍然本制作构思中弧电原为降血压型制作构思,打印运作导出相电流值值降精度轻载运作相电流值值降大小运作相电流值值降为65 V,在带载荷时,打印运作导出相电流值值降精度运作相电流值值降大小运作相电流值值降会更小,需要将R13和R14 参数设置取够裕量,那么不必防晒隔离霜回馈,电源电路设计制作构思原理还是可靠的,的同时也提高了了回馈速率。V1 和V2 的电性都为负(即V1=- Vout,V2=- I0×R,Vout 为电原打印运作导出相电流值值降精度运作相电流值值降大小运作相电流值值降,I0 为打印运作导出相电流值值降精度运作相电流值值降大小,R 为抽样电阻值功率阻值)。仍然SG3525 的随机不确定度调小器的1 脚接地保护,2 脚接16 脚,仍然16 脚为内外学习运作相电流值值降大小运作相电流值值降5.1 V 打印运作导出相电流值值降精度端,那么随机不确定度调小器运作在开环调小的情况,其打印运作导出相电流值值降精度端9 脚是不出任何电源电路设计制作构思原理时,其运作相电流值值降大小运作相电流值值降为5.1V;又因二极管Q1 的集探针材料接在9 足部,那么9 脚的电势差将面临Q1 集探针材料电势差的推拉。