医科达北研BJ- 6B加速器真空钛泵源的改造
2013-10-30 崔维斌 解放军第534医院
我院医用加速器从4M 机到6M机,一直使用的是北京医疗器械研究所设备。该设备从整体上运行平稳,但存在小的缺陷,即真空钛泵电源稳定性较差。其原因是:钛泵电源需长期运行不停机,变压器、三极管等元器件发热,缩短了使用寿命。真空技术网(//crazyaunt.cn/)根据设备实际需要,受计算机服务器开关电源能长期不停机工作的启发,笔者研制改造了BJ-6B 加速器的钛泵电源。运行2 a 来,未再出现过枪真空报警, 保护了昂贵的加速管,提升了设备的整体性能。
1、材料准备
旋钮电原B-25X 1 块, 红、蓝、黑0.12 mm2 的铜电线各30 cm,M2.5 螺柱、螺母各4 个,塑胶材质的1 块。2、原理
利用目前电子市场上销售的开关电源,来改造性能不够稳定的分离元件泵电源。由于开关电源块具有体积小、质量轻、性能稳定等特点,使改造后的真空泵源持久耐用,对加速管的保护更可靠。
3、具体改造步骤
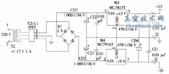
图1 是原机器泵源电路原理的几那部分。
4、真空钛泵的作用及连锁保护加速管的工作过程
医疗仪器促使器的具体主件是:幅度调制器(所行成直流电激光脉冲)、磁控管(将直流电变为徽波)、促使管(枪所行成X 放射线)。爱护促使管的健康可靠是至关很重要的。促使管必须要在高正空系统度条件下业务, 而出具正空系统度的是正空系统度泵, 泵电原开关是泵的和动力来历, 泵电原开关的薄厚单独决定促使管的健康可靠, 进而兴办了正空系统度加盟店爱护线路。







钛不一样的美感泵能有郊升高同部散发装制在高激光量、大流强自动运行时的真空环境度