华能营口热电厂机组真空度下降的原因分析及处理
华能营口热电1#、2#汽轮机组自2009年12月投入运行以来,一直存在主机真空度低、真空严密性试验不合格的现象,严重影响了机组的安全经济运行。介绍几种实用的真空系统检漏方法,给出汽轮机真空检测模型,并对机组试验数据进行分析和处理,提出改进方案。最后用等效热降法计算真空改善对机组经济性的影响。
汽轮带发高压电动机涡流度是汽轮带发高压电动机带发高压电汽车柴油机并网发电动机启动的每项关键性的考评公式,其耐磨性的真假对汽车柴油机并网发电动机启动的生活性和安全卫生性具备关键性的影晌。实践性介绍信,涡流每调低1kPa带发高压电动机煤耗大概需要不断上升0.13%,同時气氛的漏入会使凝聚水里面的的溶氧量上升,蚀化机械设备,不断上升汽车柴油机并网发电动机启动隐患。往往,在汽车柴油机并网发电动机启动的流程中应广泛注意涡流值,当涡流度较低时,要实时剖析急剧下降的其原因、知道透露的皮肤部位,并采用节省的化解方式,这对改善涡流的缜密性具备关键性的含义。 在水泥厂实践正常运行中,直接印象涡流值变动的元素有有许许多多。现,早已有许许多多专著对空气能热泵机组负荷什么意思、间歇系统系统水量、间歇系统系统水出入口环境温度、凝汽器洁净方面等元素的直接印象作过大量的讨论会。这篇文章以华能营口热电空气能热泵机组实例,综合场地的实践具体情况,着重浅析涡流严谨周全性对涡流值的直接印象。假设涡流的严谨周全性不理想,漏气的进入到会使凝汽器内的压值正渐渐变高,涡流度减退,形成空气压缩的排汽焓值回升,高效焓降降低了,汽机空气压缩间歇系统系统工作效率减退。1、真空系统检漏方法
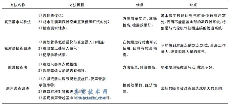
1.1、凝汽器重力作用减少的原因 凝汽器涡流度急剧下降一定会引发的排汽气温的增大,冷却水含氧量回升,加重的好时机组会显示电流声。会造成汽轮发电机组涡流度急剧下降的诱因有设定方面和运营方面。设定方面多主要表现为凝汽器涡流严格性不到位,凝汽器设定很合理有效;运营方面有凝集器空调铜管积灰、射水抽气器的工作中力量和利用率缩减、些许卡箍和对接焊缝散失等。 1.2、正空控制系统查漏手段 在冷库机组的自动运行整个过程中,正空程序的渗漏是必不能少的。正空程序检漏的的是使程序中的漏气量扩大至制作工艺的标准所准许的使用范围内。要经过十多年的發展和实行,程序检漏的形式逐步成熟完善。本论文明确了哪种常考的检漏形式,研究分析多种形式的劣质(见表1)。 表1 真空度系統查漏的方法
2、汽轮机真空系统严密性检测标准
汽轮发电机在需容载下,闭合抽气器的新鲜自然气蝶阀,使凝汽器仍处于除去抽气器的生产下,用机械泵减少加快慢来定量分析漏入新鲜自然气量。相关经验发现,来到凝汽器的蒸汽发生器水流量为常数和保压水溫度为常数时,机械泵减少的加快慢与漏入新鲜自然气量成直线关联。针对大存储容量汽轮发电机,每1分钟机械泵减少加快慢的诊断的标准为:1~2mmHg(0.13~0.26kPa)/min为密封周全性优秀;3~4mmHg(0.39~0.52kPa)/min为密封周全性优秀证书。当现实存在较大的机械泵减少加快慢时,则表示法机械泵模式的密封周全性达不到格证书。代替这样机械泵减少加快慢来按质口碑新鲜自然气的密封周全性,还可所采用后面 计算的公式换算:

3、营口电厂汽轮机组真空性能检测
3.1、发电机组研究进展 华能营口热电1#、2#汽设备为沈阳市汽机厂工作的N330-16.7/538/538,连接结构为单轴、双缸、双排座汽、双抽湿冷设备。1#、2#汽设备自2012年16月资金投入商业服务启用至今,经常存在着设备主机正空系统较低、正空系统紧密性应力测试经常达不到格的现状,或者有了正空系统紧密性应力测试做不上的状况,重要的影响设备的健康经济发展启用。 1#号汽轮发电汽轮发电冷水机组的涡流度紧密性实验室检测然而为后5min时段内涡流度下跌快速为500Pa/min,2#号汽轮发电汽轮发电冷水机组的涡流度紧密性实验室检测然而为后5min时段内涡流度下跌快速为1333Pa/min。涡流度下跌快速超出范围常规的值许多,法律规定技术是因为,主机箱系统的涡流度不一格,出现漏气。为着查寻漏气身体部位,对汽轮发电汽轮发电冷水机组参与了查漏实验室检测,施用的的方法为氦质谱检漏仪查漏法。 3.2、查漏的时候和统计资料氦质谱检漏仪连接图如图1所示。对电厂主机高、中、低压缸本体、5#~8#低加疏水系统、1#~3#高加疏水系统、凝结水系统、给水系统、抽气系统、凝汽器、高中低压缸轴封系统、小机真空系统进行氦质谱检漏仪查漏,具体的结果如表2、表3所示,其中表2为1#机的漏气分布,表3所示为2#机的漏气分布。

由表中数据可以看出,A小机的低压缸前后轴封漏气最为严重,B小机的高压缸轴封漏气最为严重。整个机组来看A主给水泵盘根密封水漏气最为严重,达到了5.1×10-3 mbar·L/s。结合现场运行经验,对检测结果进行分析,共发现以下泄露部位:凝结水再循环调节门前管路砂眼,凝汽器气测砂眼,轴封系统主凝汽器输水手动门盘根、主机低压缸调端安全门螺栓松动等。
表2 1#机的漏气布局


4、经济性分析
当不算排汽缸的丢失和凝汽器喉部的水头损失丢失时,则相信凝汽器压差相等于汽轮发电机的背压,在常见自动正常运行时,可相信凝汽器压差变动无常对超临界锅炉自动正常运行输出的引响相等于汽轮发电机背压变动无常对超临界锅炉输出的引响。凝汽器压差变动无常,使汽轮发电机血压高压低压高缸末级焓降再次发现变动无常,在进气量不会改变的必备条件下,进而引发末级输出变动无常;而在凝汽器压差变动无常时,结晶水工作温度再次发现变动无常,于是乎迈入紧靠凝汽器的一、个血压高压低压高受热器的抽汽量变动无常,末级压差变动无常。那么,凝汽器压差变动无常进而引发汽轮发电机输出的变动无常基本由多台分成小组成。 式中:an—汽轮发电机组的排汽量;hc,hc'—各分为为蒸空值变迁左右侧排汽的焓值。会因为末级高温器的用于出口水溫改变,冷却水焓降ΔH02为: ΔH01 = an·( hc ' - hc) ( 3) 式中:η1'—排汽压力后的末级加热器的抽汽
结水的流量;τn—凝结水的焓值。因此,排汽压力的降低引起的新蒸汽等效热降变化ΔH为:ΔH=ΔH02-ΔH01(5)在本文中通过对机组进行堵漏处理,使机组真空值提高了0.2%,通过计算可得装置效率的相对变化为0.105%。







