扩散泵抽气系统常见的故障及其排除措施
2010-01-08 张以忱 东北大学
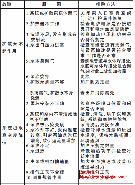
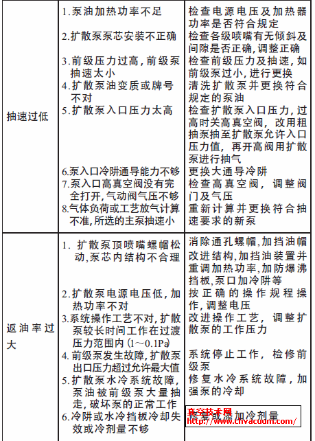
扩散转移泵抽气系统性普遍的报警名词解释是排除方式下面(同時参加表15):
(1) 如果扩散泵抽气系统不漏气,而系统的极限压力却一直达不到预想的结果,则可能是系统设计不合理,有效抽速低;或真空规电极放气和真空规本身受光电流的限制,测不出低压力。
(2)如果在长时间使用后,扩散泵或机组的抽气性能逐渐变坏,即极限真空度和抽速降低,而其它情况正常,则主要是扩散泵油逐渐氧化,质量变坏。这时,应更换新扩散泵油。换油步骤为:先把扩散泵卸下,取出泵芯,按要求将泵芯清洗烘干后正确装配并加新油。
(3)由于特殊原因,如真空规管炸裂,误开真空容器放气阀或未关闭高真空阀等,使扩散泵内突然漏进大气时,应立即关闭高真空阀门,停止扩散泵加热并强迫油锅冷却。消除故障后,应作抽气试验,并根据其结果判断是否需要更换扩散泵油。
(4)对外扩散作用泵经拆解连入控制系统软件后,假设控制系统软件所有一起均严厉按所诉采取操作流程采取抽气情况下,则应能以达到泵原上限负担;假设用心不间断设定各喷头齿隙,重力作用度还应具所挺高。假设重力作用度抽不来,则关键在于常规观察该泵坐落控制系统软件的漏气率有无需要需要能够大于能接受值;同一时间常规观察对外扩散作用泵的加温器有无需要需要能够烧断、共电电压值有无需要需要能够日常、泵的放凉有无需要需要能够日常。假设上述内容管理方位所有一起均日常,则可看作是泵芯配置线管理方位的问题,如装歪、喷咀齿隙不符、泵芯在配置线前未冲洗掉、设计稀释剂未烘干箱、泵油不太或置入了質量欠佳的泵油及加温工率设定一高一低确等。 (5)但如果外蔓延泵的任务直合适,还都不是动了软件系统而使某处漏气,而使设备的抽气功能有时候毁坏,则可能会是外蔓延泵热处理炉丝拆断或保险金丝拆断,应要及时体检拆换。 (6)假如前级泵运行上不对常或抽气数量不,也会使散出泵运行上不对常。 (7)因素水温、室内湿度、一系列循环水系统水温等的使用因素对发展泵的抽气功效关系也过大。比如,当因素水温过高(已超35℃)时,发展泵功效即逐渐影响。 (8)吸附泵烧水上班额定功率调整得不当确,也促使吸附泵的上班心态不当常。调烧水上班额定功率时,最棒能寻找返油率最便宜点的适合自己溫度。 (9)油蒸汽返流严重污染软件设计,也可让软件设计得上限重压达没到目标报告,可图案填充真空系统新技术网前面运用具体措施充分提高效率。 表15 油分散泵抽气操作系统最常见错误代码及排除故障步骤











油外扩散泵的本职工作作用与水水蒸气喷出泵形似,几乎都是靠速度水蒸气射流来携